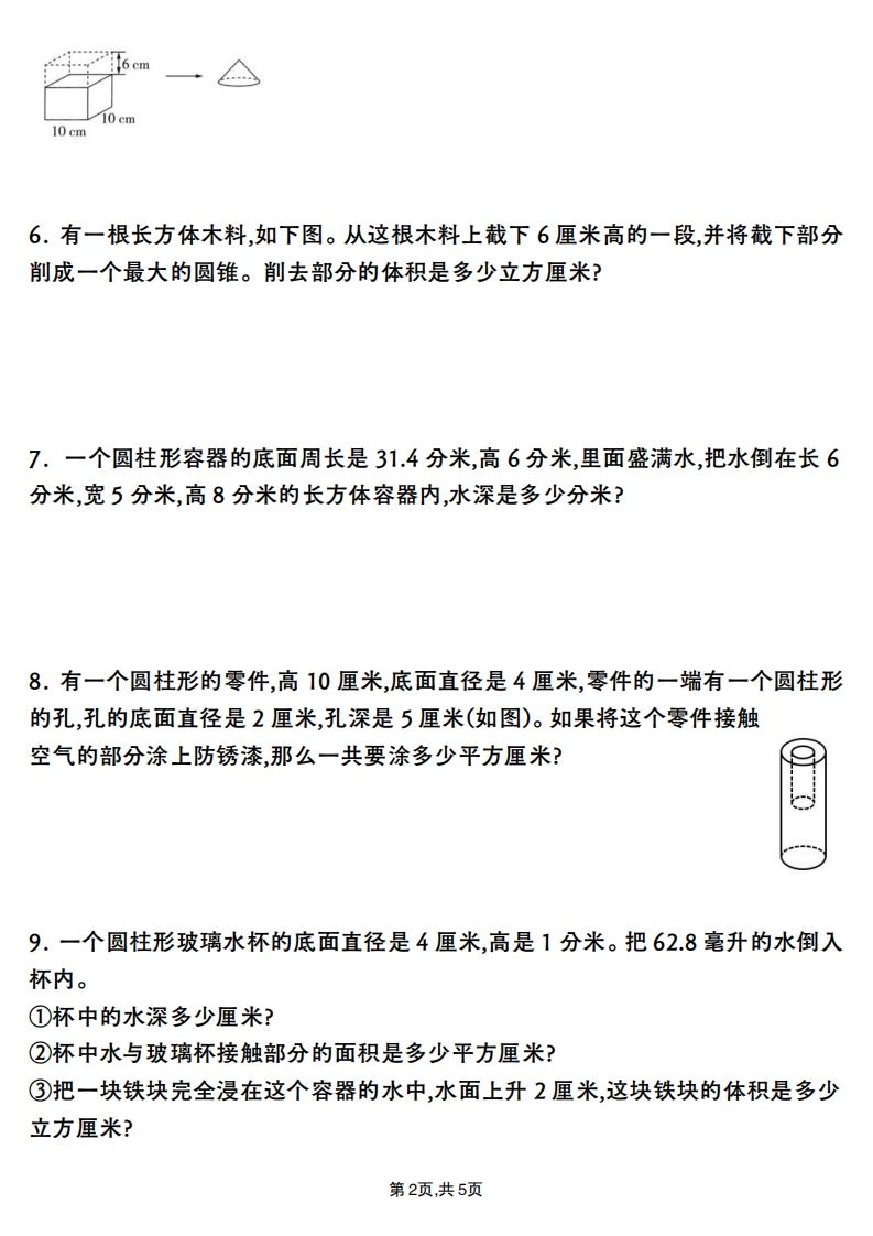
六年级数学下册圆柱与圆锥应用题专项小岚11个月前更新关注私信011280六年级数学下册圆柱与圆锥应用题专项此内容为付费阅读,请付费后查看云创币 3.99年费会员免费终身会员免费立即购买您当前未登录!建议登陆后购买,可保存购买订单付费阅读已售 32 ——预览已结束,还剩12页未读——开通会员后可免费下载高清完整文档 课程下载: 此处内容已隐藏,请付费后查看 声明 1 本站名称: 云创项目库 2 本站网址:vip.yunchuangku.com 3 本站内容均转载于互联网,仅供大家学习与参考,如有侵权,请联系站长进行删除处理。 4 本站一切资源不代表本站立场,并不代表本站赞同其观点和对其真实性负责。 5 本站一律禁止以任何方式发布或转载任何违法的相关信息,访客发现请向站长举报。 6 本站附件资源、教程等内容如因时效原因失效或不可用,请评论区留言或联系站长及时更新。 © 版权声明本站内容均转载于互联网,并不代表云创项目库立场。如若本站内容侵犯了原著者的合法权益,可联系我们进行处理!THE END六年级数学 喜欢就支持一下吧点赞80 分享QQ空间微博QQ好友海报分享复制链接收藏
暂无评论内容